中国政府网
|
湖北政府网
|
天门政府网
搜索
热词搜索:
办事指南
社保
公积金
政府信息公开
网站首页
政府信息公开
政务服务
机构简介
互动交流
网站首页
政府信息公开
政务服务
机构简介
互动交流
当前位置:
首页
/
政府信息公开
/
部门和乡镇信息公开目录
/
部门
/
天门市公共资源交易中心
/
政府信息公开
/
法定主动公开内容
/
工作动态
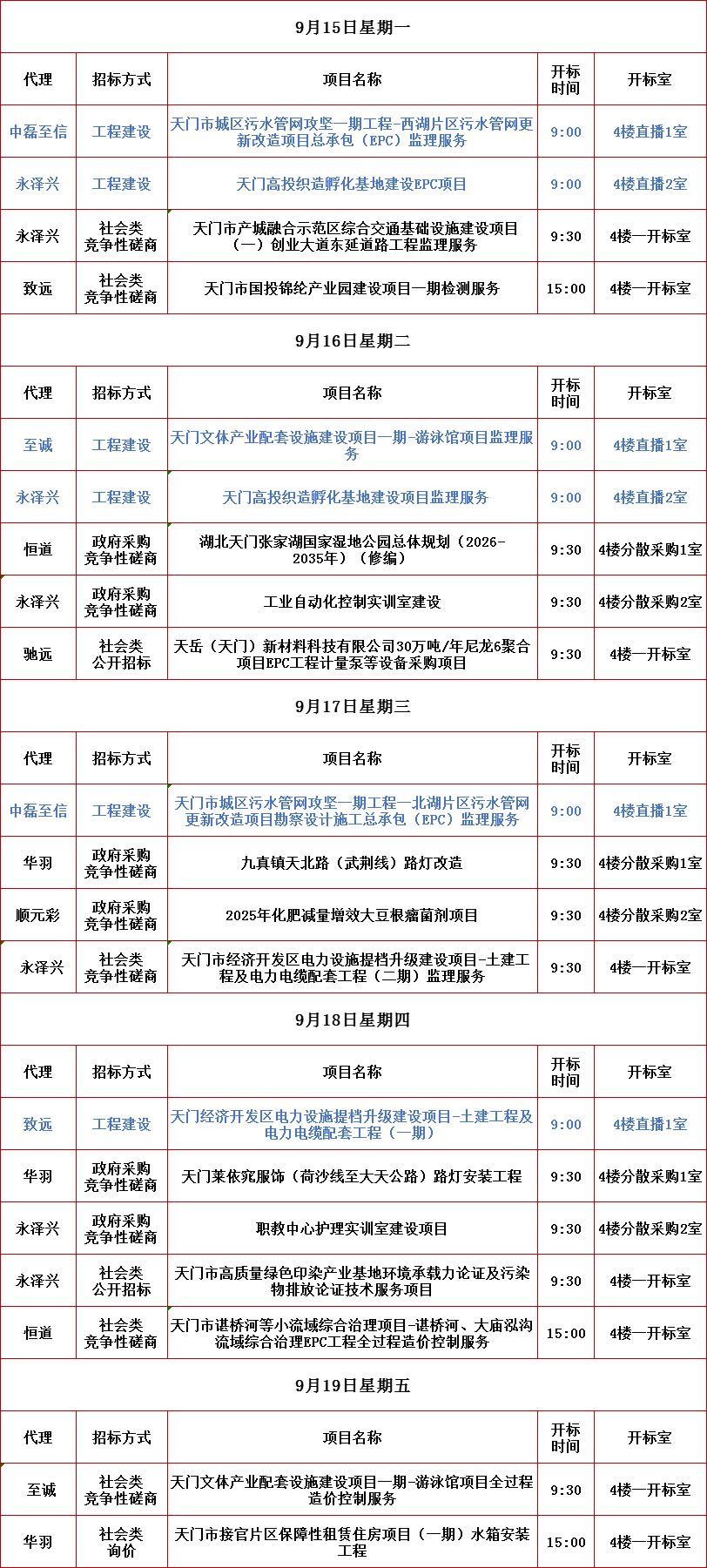
开标信息0915-0919
分享至
发布时间:2025-09-12 16:03
来源:市公共资源交易中心
扫一扫在手机上查看当前页面
我要打印
关闭窗口
附件:
5770475
开标信息0915-0919
20
2025-09-12
22029
工作动态
map