中国政府网
|
湖北政府网
|
天门政府网
搜索
热词搜索:
办事指南
社保
公积金
政府信息公开
网站首页
政府信息公开
政务服务
机构简介
互动交流
网站首页
政府信息公开
政务服务
机构简介
互动交流
当前位置:
首页
/
政府信息公开
/
部门和乡镇信息公开目录
/
部门
/
天门市交通运输局
/
政府信息公开
/
政府信息公开指南
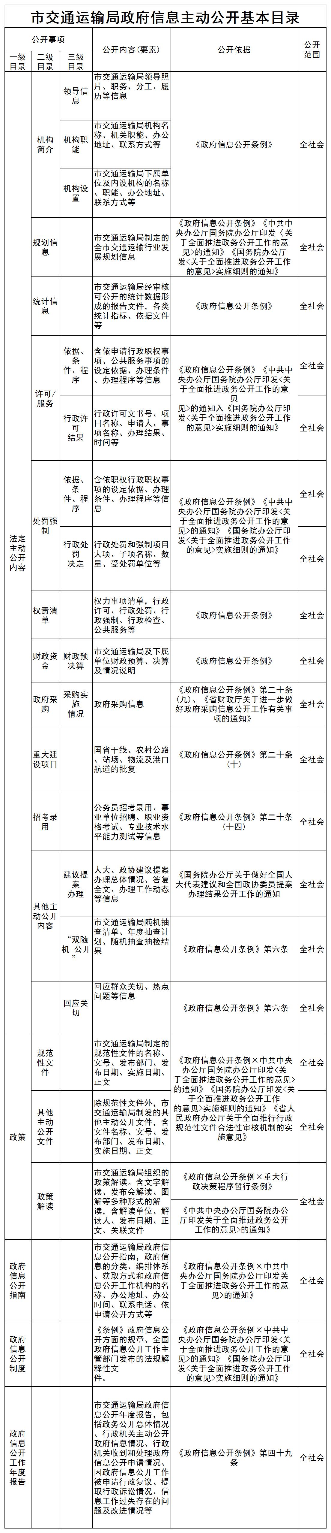
市交通运输局政府信息主动公开基本目录
分享至
发布时间:2025-10-30 10:00
来源:市交通运输局
扫一扫在手机上查看当前页面
我要打印
关闭窗口
附件:
map