中国政府网
|
湖北政府网
|
天门政府网
搜索
热词搜索:
办事指南
社保
公积金
政府信息公开
网站首页
政府信息公开
政务服务
机构简介
互动交流
网站首页
政府信息公开
政务服务
机构简介
互动交流
当前位置:
首页
/
政府信息公开
/
部门和乡镇信息公开目录
/
部门
/
天门市农业农村局
/
政府信息公开
/
法定主动公开内容
/
财政资金
/
财政预决算
索引号
MB1A08302/2025-31707
分类
农业、畜牧业、渔业
发布机构
天门市农业农村局
发文日期
2025年09月26日
名称
天门市乡村振兴局2024年度部门决算公开(汇总)
文号
效力状态
有效
发布日期
2025年09月26日
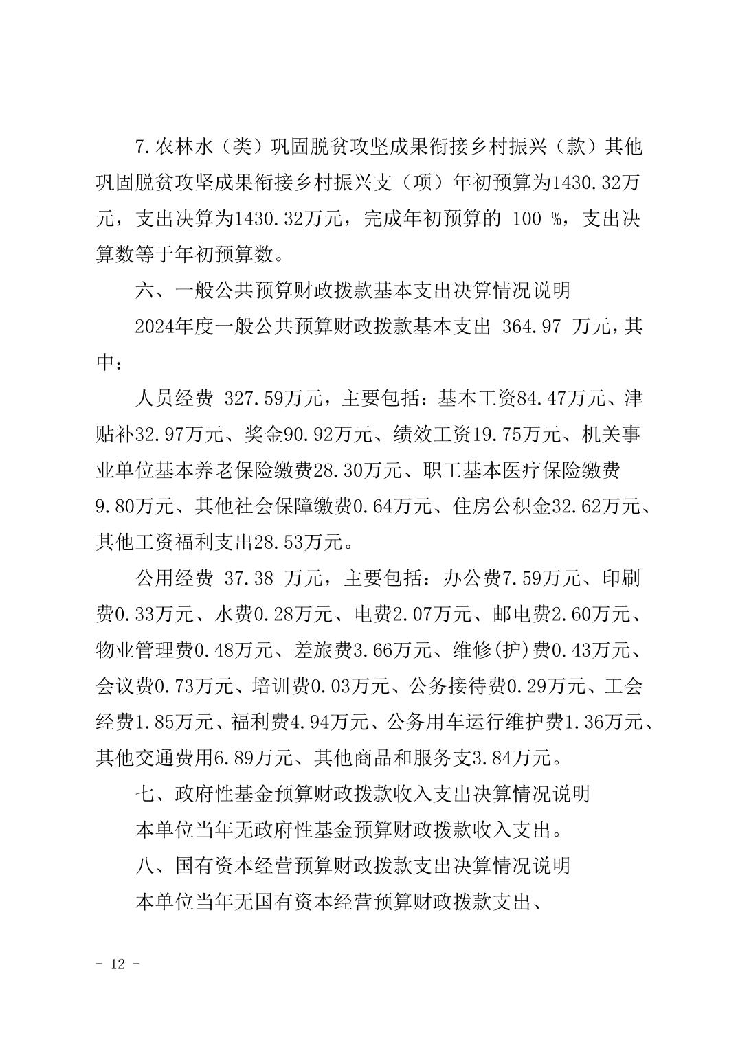
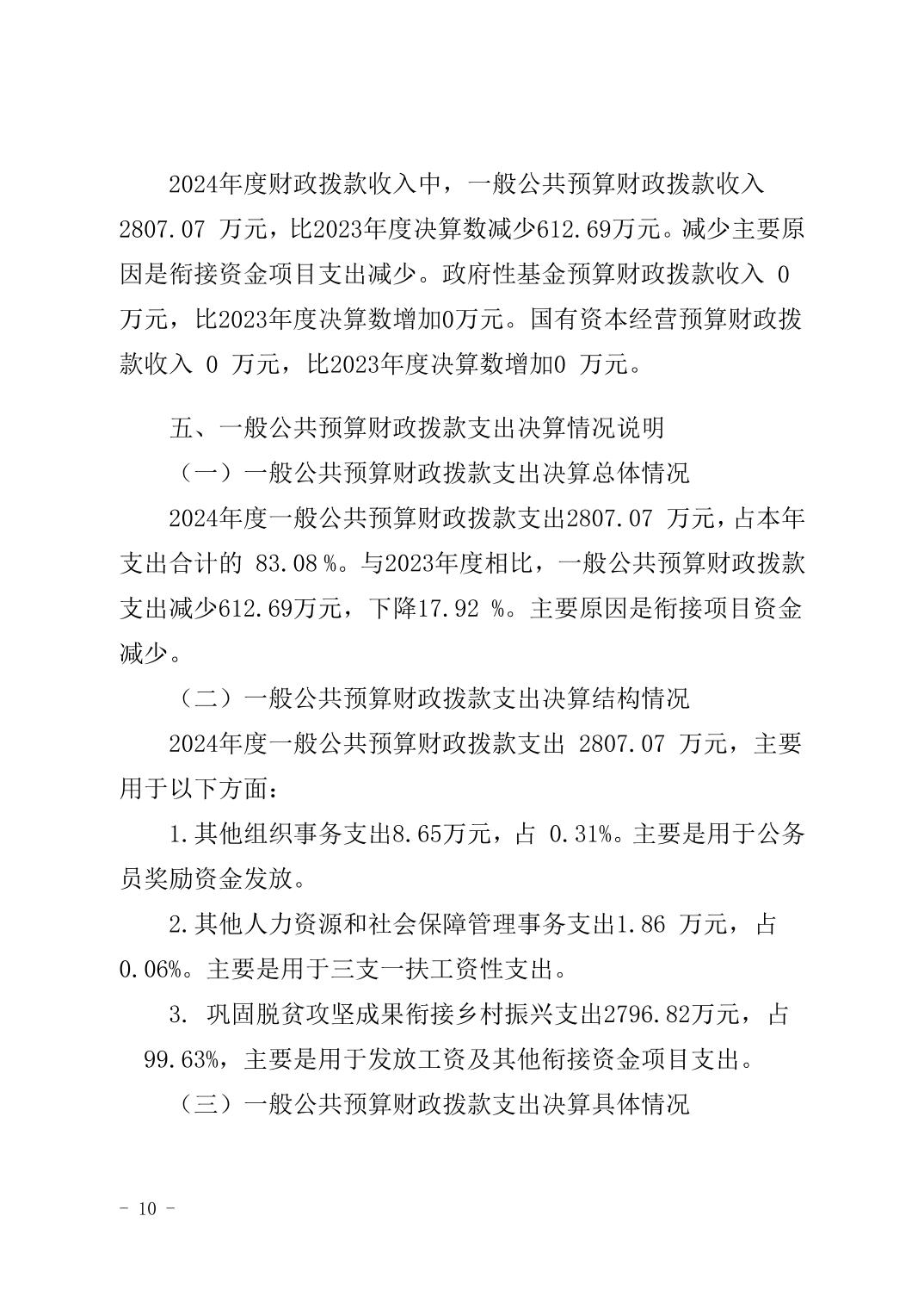
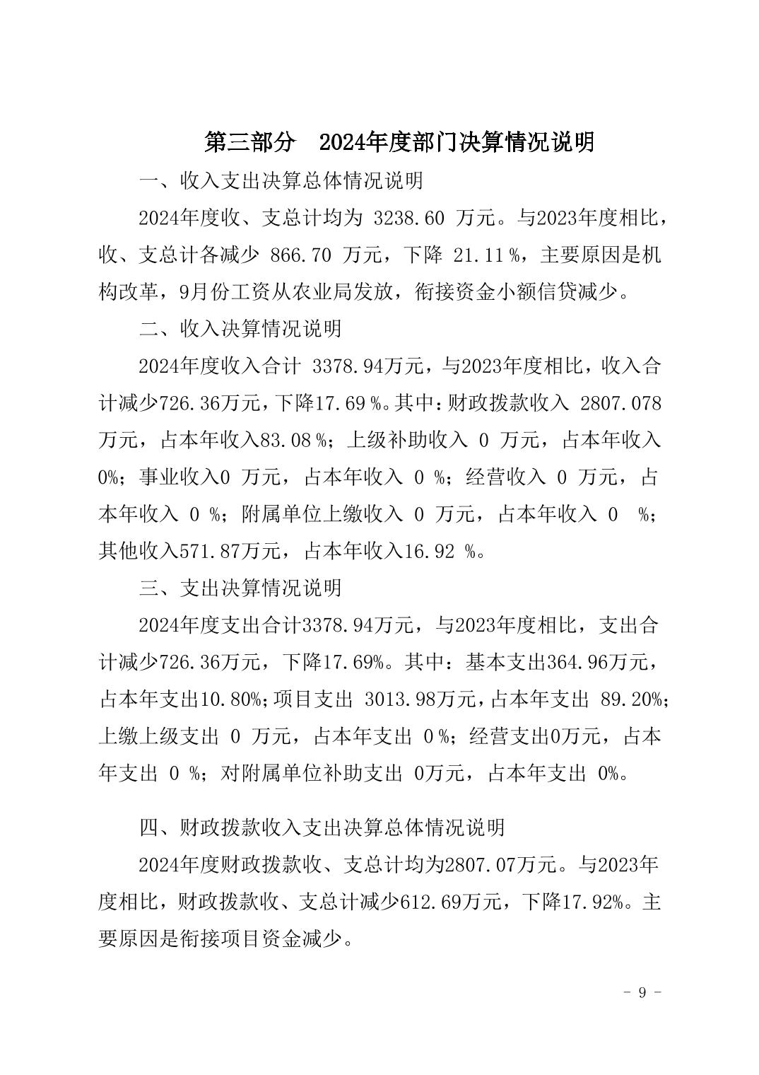
天门市乡村振兴局2024年度部门决算公开(汇总)
分享至
发布时间:2025-09-26 08:49
来源:市乡村振兴局
附件:
扫一扫在手机上查看当前页面
我要打印
关闭窗口
5779846
天门市乡村振兴局2024年度部门决算公开(汇总)
20
2025-09-26
55875
财政预决算
map