中国政府网
|
湖北政府网
|
天门政府网
搜索
热词搜索:
办事指南
社保
公积金
政府信息公开
网站首页
政府信息公开
政务服务
机构简介
互动交流
网站首页
政府信息公开
政务服务
机构简介
互动交流
当前位置:
首页
/
政府信息公开
/
部门和乡镇信息公开目录
/
部门
/
天门市水利和湖泊局
/
政府信息公开
/
法定主动公开内容
/
处罚/强制
/
行政处罚决定
索引号
MB1A08302/2024-28110
分类
水利
发布机构
天门市水利和湖泊局
发文日期
2024年07月08日
名称
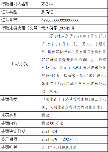
行政处罚信息公示
文号
效力状态
有效
发布日期
2024年07月08日
行政处罚信息公示
分享至
发布时间:2024-07-08 09:00
来源:天门市水利和湖泊局
附件:
扫一扫在手机上查看当前页面
我要打印
关闭窗口
5275220
行政处罚信息公示
20
2024-07-08
46816
行政处罚决定
map