天门市水利和湖泊局2019年政府信息公开工作年度报告
根据《中华人民共和国政府信息公开条例》(以下简称《条例》),现公布市水利和湖泊局2019年政府信息公开工作年度报告。本报告由2019年主要工作情况,政府信息主动公开情况,依申请公开政府信息情况,申请行政复议、提起行政诉讼和申诉情况,存在的主要问题和改进措施,其他需要报告的事项等六部分组成。本年报中所列数据的统计期限自2019年1月1日至2019年12月31日。
一、总体情况
2019年,市水利和湖泊局按照《中华人民共和国政府信息公开条例》的相关要求,落实专人,规范政务公开相关制度,及时公开本部门工作信息,具体工作情况如下:
(一)加强组织领导。为确保政务公开工作有序进行,明确政务公开的分管负责人和联络员,具体负责水利系统政务信息发布工作。同时机构改革后,我局调整了政务公开工作领导小组,成立了以党组成员史文杰为组长、各科室负责人为成员的政府信息公开工作领导小组,下设办公室,并落实专人负责政务公开的日常工作。
(二)落实工作要点。按照上级文件要求,我局制定2019年天门市水利和湖泊局政务公开工作要点,按照职能分工,明确责任清单,及时准确的对我局权责清单、行政执法动态、水利建设、河湖长制工作、退垸还湖、水利扶贫、农村饮水安全、移民安置、“三公经费”等重要工作进行公开,并及时回应群众关心的舆情。
(三)严格公开制度。按照“谁牵头负责、谁组织落实”的原则,我局对政务信息公开实行审核制度,先审核后公开,对违反《条例》和保密相关规定,发布未经审核的信息的行为,严格追究相关科室和个人的责任。
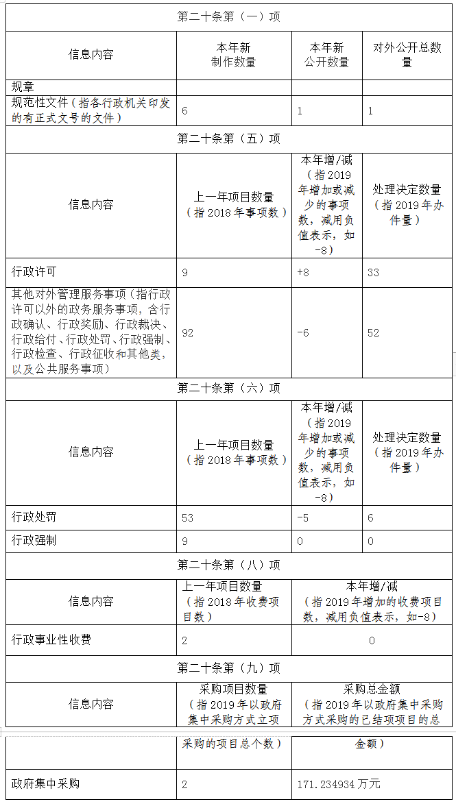
(四)完善信息公开。2019年1-12月,我局通过天门市政府网站主动向社会公开发布政务信息62条。其中:机关职能、机构设置、政府信息指南、政府信息目录、政府信息公开工作年度报告都按照规定时间及标准按时发布,并及时准确公开财政信息4条、天门市小微水体河湖长名单、农村饮水监督电话和电子邮箱、水库大坝安全责任人名单、市级河湖长及联系单位名单等重要政务信息,进一步展现天门水利工作的实效和业绩,明确办事程序,真心实意为大众服务。
二、行政机关主动公开政府信息情况
按照省市要求,我局对行政职权事项进行重新编制发布,在湖北省政务服务网,我局上传行政职权事项103项,其中:行政许可17项、行政确认5项、行政裁决2项、其他类15项、行政处罚48项、行政强制9项、行政检查1项、行政确认1项、行政征收2项、公共服务4项。

三、行政机关收到和处理政府信息公开申请情况
2019年,我局没有接到公开信息申请,没有不予公开政府信息的情况。

四、因政府信息公开工作被申请行政复议、提起行政诉讼情况
2019年,我局没有发生因政府信息公开申请行政复议,提起行政诉讼和申请的情况。

五、政府信息公开工作存在的问题及改进情况
2019年我局按照要求在信息公开方面开展顺利,但是与市工作要求相比,还有一些差距,主要表现在以下几个方面,一是信息公开数量较少;二是信息公开涉及内容较为集中,未达到全面覆盖;三是政务公开工作的认识有待提高。下一步,一是明确各科室、各部门的责任清单和工作职责,将政务公开纳入水利重点工作内容。二是对政务信息的上报情况进行汇总通报,督促各科室、各部门的加强信息上报工作,确保信息公开全覆盖。三是加大对各部门信息公开联络员的培训力度和对信息公开工作的宣传力度,确保在水利系统范围内掀起信息公开的热潮。
六、其他需要报告的事项
我局无其他需要报告的事项。
扫一扫在手机上查看当前页面
附件: