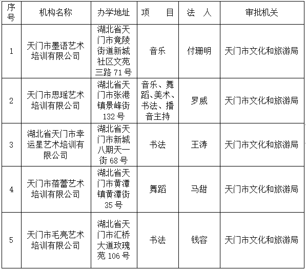
第一批文化艺术类体育类校外培训机构“白名单”公布
为严格落实国家“双减”政策,进一步加强文化艺术类体育类校外培训机构规范化管理,经各机构自主申报、天门市文化和旅游局审核同意,现将2023年全市第一批已通过核准审批的艺术类体育类校外培训机构名单(“白名单”)公布如下。


1.选择合规培训机构科学规划孩子的课余生活
如您的孩子确需参加校外培训,请在公布的校外培训机构“白名单”中选择。“白名单”机构已通过核准审批,并接受主管部门、登记部门双重监管。市文化和旅游局将对校外培训机构“白名单”实行动态管理,并定期在天门发布、天门市人民政府网、文旅天门等平台公布。
2.规范签订培训合同
在培训前,务必与培训机构签订《中小学生校外培训服务合同》(2021年修订版)。对培训服务、培训收费、权利义务、培训退费、违约责任、争议处理,要逐项逐条审阅确认,并妥善保管好合同文本,收费发票等,作为维权凭据。
3.慎重交纳培训费用
按照政策规定,培训机构预收费应全额纳入监管范围,严禁培训机构或教师个人直接接受转账或收取现金。当为孩子购买课程时,请通过全国校外教育培训监管与服务平台“校外培训家长端APP”进行选课、交费、消课,切勿把资金转入资金监管专户以外的任何账户。
4.自觉抵制违规行为
不要选择未纳入平台监管的无证无照机构参加培训。《教育部等十三部门关于规范面向中小学生的非学科类校外培训的意见》(教监管〔2022〕4号)提出:“培训机构不得一次性收取或以分期、充值、次卡等形式变相收取时间跨度超过3个月或60课时的费用,且不得超过5000元”。切勿盲目、冲动消费,坚决抵制“预付费享优惠”“买多少送多少”等促销诱惑,避免落入机构圈钱的套路而导致“钱课两空”。
扫一扫在手机上查看当前页面